辉瑞押注减肥药,1.5亿给重庆药友
一、制药圈的“重磅炸弹”:辉瑞与复星的合作
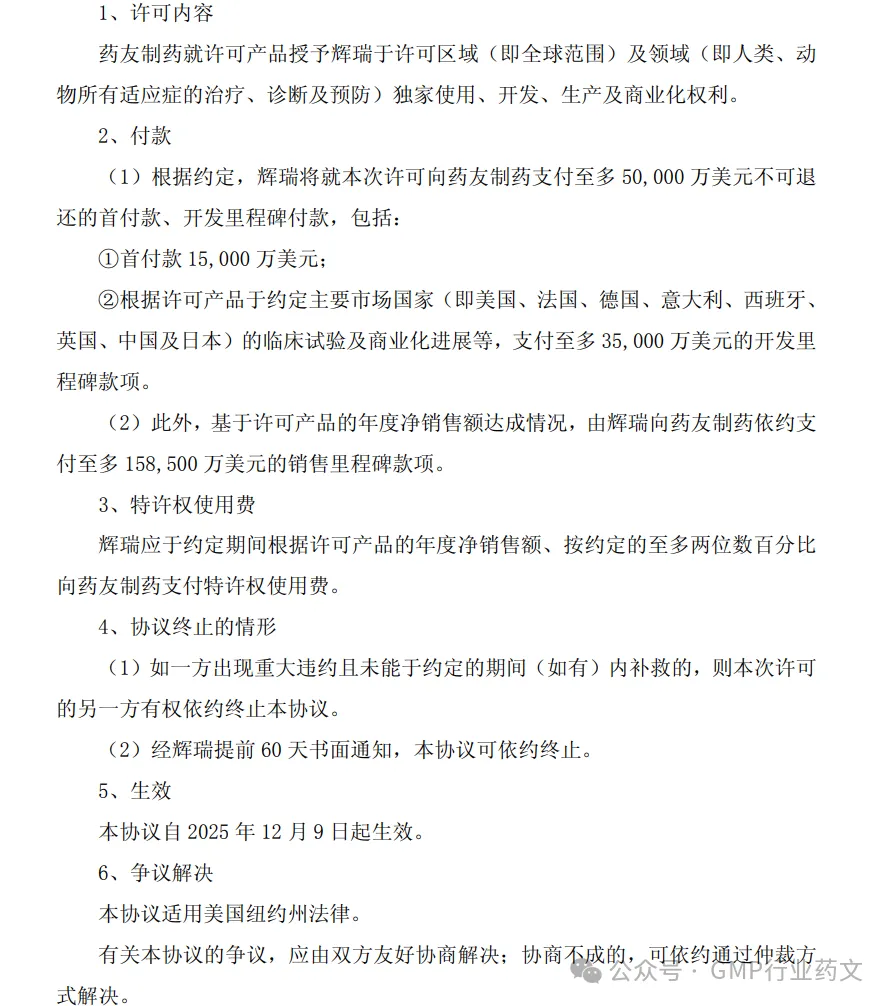
2025年12月9日,复星医药宣布与辉瑞达成一项全球独家合作协议,将其控股子公司药友制药自主研发的口服小分子GLP-1受体激动剂 YP05002 的开发、生产及商业化权利授予辉瑞。交易金额高达19.35亿美元,其中包括1.5亿美元首付款、3.5亿美元研发里程碑付款以及15.85亿美元销售里程碑付款。
这笔交易被业内视为中国创新药企“出海”的里程碑事件。要知道,YP05002目前还处于澳大利亚I期临床阶段,却已获得全球制药巨头的青睐。这种情况,就像一家初创公司刚刚打磨出原型机,就收到了苹果公司的收购邀约。
二、GLP-1是什么?为什么它能成为“减肥神药”?
GLP-1,全称为 胰高血糖素样肽-1(Glucagon-Like Peptide-1),是一种人体自身分泌的肠促胰素。它的作用机制包括:
促进胰岛素分泌:帮助降低血糖水平。
抑制胰高血糖素:减少肝脏葡萄糖释放。
延缓胃排空:让人更长时间保持饱腹感。
抑制食欲:减少进食量。
正因如此,GLP-1受体激动剂不仅能用于治疗2型糖尿病,还能帮助长期体重管理。近年来,诺和诺德的司美格鲁肽(Wegovy)和礼来的替尔泊肽(Zepbound)成为全球热门的“减肥神药”,但它们都是注射剂型,需要每周打针。
YP05002的创新点在于:它是一款 口服小分子药物。这意味着未来患者可能只需每天像吃维生素一样服用药片,而不必忍受针头之苦。这种便利性将极大提升患者依从性,解决“每周打针”的痛点。


三、全球市场的蓝海:700亿美元的赛道
根据权威机构《柳叶刀》的数据,2023年全球糖尿病患者人数约为5.6亿,预计到2050年将攀升至13亿。同时,全球超重或肥胖趋势持续加剧。
这片市场蓝海吸引了众多药企布局。2025年上半年,全球GLP-1市场规模已达352亿美元,预计全年突破700亿美元,增幅超过40%。目前市场由诺和诺德与礼来形成“双雄争霸”,但口服小分子制剂因其更佳的便利性,被视为下一个必争之地。
在中国,已有30多家企业布局GLP-1赛道。信达生物的玛仕度肽已于2025年6月在国内获批用于减重,恒瑞医药的HRS9531等口服管线也进入研发后期。竞争格局可谓白热化。
四、辉瑞的战略补位:从失败到豪赌
辉瑞此前在GLP-1领域的自研管线接连受挫,内部出现空白。对于一家2024年营收高达636亿美元、净利润81亿美元的制药巨头而言,缺乏GLP-1产品是战略短板。
因此,辉瑞选择通过“买买买”来补位。引进尚处于早期但潜力巨大的YP05002,有助于其快速切入口服GLP-1赛道,与诺和诺德、礼来展开竞争。
这种策略在制药行业并不罕见。跨国药企往往通过收购或授权合作来弥补研发短板,利用自身的全球临床开发能力和销售网络,将早期创新药推向市场。
五、复星的风险管控:用辉瑞的全球化能力为创新护航
从复星医药的角度看,这种“中国研发+全球商业化”的模式,相当于用辉瑞的全球资源为自己的创新产品保驾护航。
药友制药不仅获得了1.5亿美元不可退还的首付款,还能在产品获批上市后获得基于年度净销售额的分层特许权使用费。这意味着,即使未来临床试验失败,复星也能锁定部分收益。
不过,协议中也包含关键条款:辉瑞有权通过提前60天书面通知终止协议。这就像买房付了定金后,仍保留退出机制。最终能否拿到全部19.35亿美元,取决于YP05002后续的临床进展和市场表现。
六、临床试验的风险:从I期到上市的漫长征程
需要强调的是,YP05002目前仅处于澳大利亚I期临床试验阶段。根据新药研发的普遍规律,从I期临床最终成功上市的概率并不高。
临床试验通常分为三期:
I期:主要验证安全性和耐受性。
II期:初步验证疗效,确定剂量。
III期:大规模验证疗效和安全性,为上市申请提供依据。
每一步都可能失败。数据显示,只有约10%的候选药物能最终走到上市。辉瑞的豪赌,既是战略补位,也是风险投资。
七、中国创新药的全球化新范式
复星与辉瑞的合作,释放了一个强烈的产业信号:中国创新药的出海航向,已驶入糖尿病、肥胖等核心疾病的“研发深水区”。
过去,中国药企更多依赖仿制药或低端出口。而如今,像YP05002这样的自主研发创新药,已经获得跨国巨头认可。这不仅是复星的突破,更是中国创新药全球化的新范式。
业内人士评价,这笔交易为中国药企的全球化之路提供了一张通往顶级牌桌的新门票。背后是从制造到创造,从汗水到智慧的深刻转型。
八、未来竞争格局:谁能脱颖而出?
在激烈的竞争格局下,YP05002若想脱颖而出,必须在疗效、安全性或生产成本上形成足够的差异化优势。
例如,诺和诺德的司美格鲁肽在减重方面平均能达到15%的体重下降,而礼来的替尔泊肽甚至能达到20%。如果YP05002在疗效上无法超越,必须在安全性或价格上找到突破口。
此外,生产成本也是关键。口服小分子药物的优势在于制造工艺相对成熟,成本可能低于注射剂型。如果复星与辉瑞能在成本控制上取得优势,将有望在市场中占据一席之地。
九、结语:一场豪赌,一次转型
辉瑞与复星的合作,是一场豪赌,也是一次转型。对于辉瑞而言,这是战略补位;对于复星而言,这是全球化的门票。
未来几年,YP05002能否成功上市,将决定这场豪赌的成败。但无论结果如何,这笔交易已经在全球制药行业留下浓墨重彩的一笔。
它不仅展示了中国创新药企的研发实力,也为全球患者带来了新的希望。或许在不久的将来,控制体重和管理血糖真的会像每天吃一片维生素一样简单。
*声明:本文内容转载于网络,版权归原作者所有,转载目的在于传递信息,并不代表本平台观点。如涉及作品内容、版权和其它问题,请与本网站留言联系,我们将在第一时间删除!
(https://mp.weixin.qq.com/s/BaIrPuZ6UgqN64kWJ_y4hg)



